一分彩APP官方网站下载
热点资讯
你的位置:一分彩APP官方网站下载 > 大小 > 一分彩app官方下载 中信证券:复盘新能源汽车,掘金东说念主形机器东说念主
一分彩app官方下载 中信证券:复盘新能源汽车,掘金东说念主形机器东说念主
发布日期:2026-02-06 15:15 点击次数:117

炒股就看金麒麟分析师研报,泰斗,专科,实时,全面,助您挖掘后劲主题契机!
汽车|复盘新能源汽车,掘金东说念主形机器东说念主
开端:中信证券究诘
文|李景涛 丁科翔 尹欣驰
本篇敷陈通过复盘新能源汽车产业发展及投资周期、新能源汽车要道时候卡点及冲破旅途、政策及成本对产业的要道影响节点、共同链主特斯拉对产业的影响、产业链组成及价值分散、竞争方式及“赢家特征”、投资节拍等维度,从而得出具身智能机器东说念主产业究诘及投资念念路。咱们以为现在东说念主形机器东说念主处于时候考证期,但贸易化落地时分比较于新能源汽车将裁汰;建议要点原宥机器东说念主产业中价值最厚、方式最清、细目性最高次第,因为功绩弹性最大,同期咱们以为龙头在产业趋势投资阶段最为中枢,因此咱们建议积极寻找机器东说念主细分次第中非标、时候、成本、扩产壁垒高的龙头企业,因为这类企业大略穿越产业周期。合座上,咱们以为机器东说念主公司本人(软硬一体的平台型企业)、高算力SOC芯片(大脑端侧驱动)、智谋手(软硬件一体的小机器东说念主)、实施器、精密传感器(软硬件一体)等次第属于东说念主形机器东说念主产业高价值、高壁垒次第。
▍机器东说念主与新能源汽车高度可比,但也存在时候、场景等维度的互异。
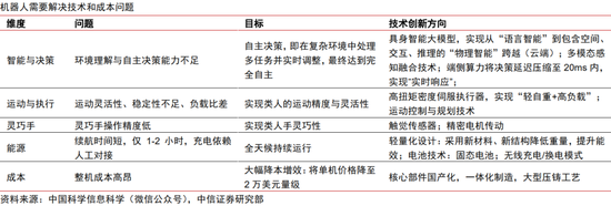
新能源汽车及机器东说念主产业均属于全国策略性产业,咱们以为机器东说念主与新能源汽车高度可比,二者均由特斯拉开启时候量产波浪,且死守时候考证+成本助力+政策驱动+To B到C端市集驱动的产业规章,同期供应链、成本/政策驱动模式高度相似;但机器东说念主的智能化复杂度更高、场景更碎屑化,行业发展仍具有不细目性。
▍政策鼓动、时候鼎新、链主龙头引颈是影响新能源汽车产业发展的中枢三要素。
政策上,新能源汽车的政策补贴是先客车和商用车,因为补贴营运车辆在成本、时候、政策驱动上皆较为容易,能更大阐发政策成果,并带动产业链时候发展从而进一步鼓动乘用车发展。从这个角度来念念考,咱们以为政策鼓动机器东说念主行使也应死守“先盘算推算后市集”的念念路。
时候鼎新上,面前东说念主形机器东说念主处于时候考证阶段,贸易化前夜,特斯拉从2003年开荒到2008年第一款电动车Roadster量产托付阅历5年时分,比赛投注(中国)官方网站中枢指标是进行时候考证;再到2012年认真托付第一款惯例贸易化车型Model S累计阅历近10年时分;特斯拉从2021年头次提议Tesla Bot主张到瞻望2026年Q1启动量产现在相通阅历了5年时分,现在也相通处于时候考证期;但计划到特斯拉开荒初期可用资金限制在几亿好意思元级别,东说念主才、时候等资源也较少,而特斯拉现在成本开支还是达到百亿好意思元级别,各式资源齐集已较为深厚,因此咱们以为东说念主形机器东说念主从时候考证到浮浅小限制贸易化落地再到复杂大限制贸易化落地时分周期比较特斯拉新能源汽车将裁汰;
链主引颈上,咱们以为在机器东说念主边界特斯拉更能全面代表具身智能的时候产业程度,但面前机器东说念主产业各玩家共同进行时候考证,行业贸易化时点周边。
▍新能源汽车在宏不雅、政策、时候、链主四重身分下共阅历4轮行情。
复盘我国新能源汽车产业发展阶段,通盘这个词产业驱能源的演变:从“政策单轮驱动”起步,安宁过渡到“政策+市集”双轮驱动,最终迈向澈底由时候和需求引颈的熟识阶段。行情发展也由主张主题主导到权重龙头主导。
{jz:field.toptypename/}
同期全国新能源汽车产业投资皆阅历了四轮主要行情,并划分与全国宏不雅市集环境、新能源产业政策周期、时候周期、链主引颈变成共振。国内A股新能源汽车市集在政策驱动、时候鼎新、链主引颈三重作用下,一分彩app从2009年到2022年,也相通阅历了4轮主要行情。从最启动第一轮:主题往返(2009年01月-2010年11月),到第二轮:主题往返(2012年12月-2014年8月),再到第三轮:主题+功绩驱动(2015年7月-2016年6月),到临了的第四轮:产业趋势+功绩完了(2019年11月-2021年10月)。
其中,2010-2018年新能源汽车销量虽捏续增长,但行情大涨大跌,现实是产业未跨越“政策—时候—盈利”的临界点,中枢原因是行业前期依赖政策、时候,同期关系公司盈利脆弱、渗入率低,行情以主题博弈为主的主题性脉冲,因此大涨事后不息出现大跌;2019年后产业完成“政策—时候—市集—盈利”的共振拐点,鼓动产业投入基本面驱动的成长阶段,才开启由基本面驱动的可捏续的始终行情,况兼行情越围聚产业拐点,权重、龙头的涨幅越源泉。现在东说念主形机器东说念主处于时候考证期,仍属于主题投资。
▍价值最厚、方式最清、细目性最高次第功绩弹性最大。
通过对新能源汽车产业行情复盘及公司历史功绩阐发,不错发现周期性材料功绩波动刚劲;非标、时候、成本、扩产壁垒高企业穿越周期,因此咱们建议积极寻找机器东说念主细分次第中非标、时候、成本、扩产壁垒高的企业。
东说念主形机器东说念主产业链及供应链以汽车零部件、机械、电子边界供应商为主,材料边界供应商现在相对较少,定位更雷同于新能源汽车产业的整车厂、电机电控、智能座舱、热管理、零部件等,咱们瞻望其功绩较为牢固的跟立时器东说念主行业出货量增长,而较难出现雷同新能源汽车产业中上游周期性材料的刚劲功绩波动。咱们测算,固然东说念主形机器东说念主旋转+直线实施器成本占比共计高出30%,和新能源汽车电板相似,再加入智谋手实施器其成本占比将高出45%,然而由于行业仍处于从0到1、时候道路还未照拂,现在还未出现雷同宁德期间在锂电板边界极具竞争力的企业。
合座上,咱们以为机器东说念主公司本人(软硬一体的平台型企业)、高算力SOC芯片(大脑端侧驱动)、智谋手(软硬件一体的小机器东说念主)、实施器、精密传感器(软硬件一体)等次第属于东说念主形机器东说念主产业高价值、高壁垒次第。
▍风险身分:
机器东说念主时候跳跃速率低于预期;机器东说念主行使场景的发展后劲低于预期;时候道路变动风险;政策实施力度不足预期;行业竞争加重风险;法律律例超预期变动风险;外洋地缘政事风险。
▍投资策略。
机器东说念主尤其是东说念主形机器东说念主产业属于全国策略性产业,市集限制刚劲,主如果为了科罚劳能源缺口、东说念主工成本高潮、制造业升级、东说念主口老龄化,属于经济新动能、科技制高点,同期自豪社会与国防需求,因此中国、好意思国、欧盟、日本等国/地区也均出台不同的政策用具鼓动本国/地区的机器东说念主产业的发展。
咱们建议要点原宥机器东说念主产业中价值最厚、方式最清、细目性最高次第。合座上,咱们以为机器东说念主公司本人(软硬一体的平台型企业)、高算力SOC芯片(大脑端侧驱动)、智谋手(软硬件一体的小机器东说念主)、实施器、精密传感器(软硬件一体)等次第属于东说念主形机器东说念主产业高价值、高壁垒次第。同期咱们以为龙头在产业趋势投资阶段最为中枢,因此咱们建议积极寻找机器东说念主细分次第中非标、时候、成本、扩产壁垒高的龙头企业,因为这类企业大略穿越产业周期。
新浪声明:此音尘系转载悛改浪合营媒体,新浪网登载此文出于传递更多信息之方针,并不料味着赞同其不雅点或说明其刻画。著作内容仅供参考,不组成投资建议。投资者据此操作,风险自担。
海量资讯、精确解读,尽在新浪财经APP
背负裁剪:石秀珍 SF183

备案号: